

gaoshengkeji@163.com


4.標準GB/T 8059-2016對實驗室軟件要求
電冰箱新版性能標準GB/T 8059-2016較上一版GB/T 8059系列標準在制冷性能測試方法上發生了很大的變化,新版標準最大的特點就是對試驗的穩定判斷提出了更高的要求,如耗電量實驗室,首次提出了SS1、SS2、DF1、DF2判穩方法,儲藏溫度試驗時,提出了S-E階段判穩要求,增加了冷卻能力、降溫試驗等新的試驗。現有的冰箱性能實驗室測試軟件,大部分僅能實現數據的采集,部分可以實現耗電量的簡單計算,而如果使用該軟件進行新版標準的測試,則需要依靠試驗人員的經驗手動選擇數據,進行耗電量的計算。對其他儲藏溫度、冷凍能力試驗僅僅實現數據的采集,是否合格也要依靠試驗人員對采集數據的分析得出。
由于無法用軟件實現自動判穩功能,只能讓試驗持續足夠長的時間,然后通過導出原始數據,進行后續的手動計算處理來實現,這種操作方法使得測試周期加長,另外,由于數據量大,需要復雜的計算才能實現,導致耗時增加,不適合批量試驗,而且也會造成不必要的浪費,加大了出錯的幾率。
為了滿足新版電冰箱性能標準GB/T 8059-2016的要求,針對不同的試驗項目,測試軟件應實現不同的功能。接下來的章節對新版標準主要測試項目如耗電量試驗、儲藏溫度試驗、冷凍能力試驗、冷卻能力試驗、降溫試驗項目對測試軟件的要求進行詳細分析。
4.1 耗電量試驗對測試軟件的要求
新版標準耗電量由穩定狀態耗電量、化霜及恢復期耗電量增量、裝載耗電量、輔助裝置耗電量等內容組成,詳見圖2。

▲圖2 耗電量組成
新版測試軟件在保留原有數據如電壓、頻率、熱電偶數據、積分電能、功率因數等數據實時采集功能的同時,應能實現穩定狀態SS1、SS2、DF1、DF2、裝載耗電量的實時判穩及數據計算功能。
4.1.1 穩定狀態耗電量SS1判穩及輸出數據要求
方法SS1是用來確定穩定狀態耗電量的一種方法,無論直冷冰箱還是無霜冰箱,優選用SS1方法進行穩定狀態的判穩。
針對新版標準的測試軟件應能自動根據壓縮機開停或溫度來判斷每個溫度控制周期,自動按照最小溫度控制周期且最小時長的原則來選擇區間A、B、C數據,并對區間A、B、C的數據依據標準GB/T 8059-2016附表B.1進行判穩,如果能夠滿足判穩條件,則順延1周期或1個小時,判斷是否有連續三個滿足條件的區間A、B、C,有連續三個能滿足條件的ABC時選擇最后一個滿足條件的數據作為最終的試驗周期,如果不能滿足條件,則對區間A、B、C分別每次增加1個周期或1h,再次進行判穩,直至滿足判穩條件或使得區間A(B或C)的長度大于等于36h,用這些數據計算穩定狀態功率。如果有多個滿足條件的區間ABC,則選擇相對功率偏差最小的試驗周期。如圖3所示。

▲圖3 SS1判穩流程圖
用SS1判穩方法,軟件最終應能計算輸出以下數據:穩定狀態功率Pss1,各間室穩定狀態的平均溫度Tss1、環境溫度、試驗周期長度tABC、壓縮機運行比CRtss、溫度偏差、溫度變化率、相對功率偏差、相對功率變化率。
最終應能根據實測環境溫度、間室溫度對穩定狀態功率進行修正,得到PSS。
4.1.2 穩定狀態耗電量SS2判穩及輸出數據要求
對無霜制冷器具,在SS1判穩方法無法實現的情況下,新軟件應能自動選擇SS2判穩方法,自動選擇溫度控制周期最少或區間長度最短的區間X、Y,并對區間X、Y數據按照標準GB/T 8059-2016附表B.2進行判穩,如果不能滿足要求,則區間X、Y每次增加一個溫度控制周期或1h,再次進行判穩,直至滿足要求。如圖4所示。

▲圖4 SS2判穩流程圖
用SS2判穩方法,軟件最終應能輸出以下數據:穩定狀態功率Pss2,各間室穩定狀態的平均溫度Tss2_i、環境溫度、試驗周期長度、壓縮機運行比CRtss、溫度偏差、相對功率偏差、功率偏差、初始化霜及恢復期耗電量增量。
最終應能根據實測環境溫度、間室溫度對穩定狀態功率進行修正,得到PSS。
4.1.3 化霜及恢復期耗電量增量DF1判穩及數據輸出要求
化霜及恢復期耗電量增量DF1是無霜冰箱耗電量的重要組成部分,計算穩定狀態功率Pss2需要確定區間X后緊鄰的單一的有效的化霜及恢復期增量值;日耗電量計算時需要確定代表性的化霜及恢復期耗電量增量值。
針對GB/T 8059-2016的測試軟件應能自動識別化霜及恢復期,并能對每一個化霜及恢復期耗電量增量的有效性進行判定,并根據需要選擇單一的化霜及恢復期或者代表性的化霜及恢復期。化霜及恢復期耗電量增量確定流程見圖5。

▲圖5 DF1判穩流程
用DF1判穩后,軟件最終應能輸出以下數據:化霜及恢復期耗電量增量△Edfj,化霜及恢復期各間室溫度變化△Thdfj_i、壓縮機運行時間型化霜定時器化霜及恢復期額外的壓縮機運行時間△tdrj、溫度偏差、相對功率偏差、功率偏差。
軟件還應具備計算代表性化霜及恢復期耗電量增量的功能。
4.1.4 化霜及恢復期耗電量增量DF2判穩及數據輸出要求
化霜及恢復期耗電量增量DF2判穩方法僅在DF1無法判穩時,才能使用。
針對GB/T 8059-2016標準的測試軟件應能自動識別化霜及恢復期,在DF1方法無法判穩時,能自動選擇DF2進行判穩。判穩流程見圖6。

▲圖6 DF2判穩流程
用DF2判穩后,軟件最終應能輸出以下數據:化霜及恢復期耗電量增量△Edfj,化霜及恢復期各間室溫度變化△Thdfj_i、穩定狀態功率PF1-D2、壓縮機運行時間型化霜定時器化霜及恢復期額外的壓縮機運行時間△tdrj、溫度偏差、相對功率偏差、功率偏差。
4.1.5 裝載耗電量判穩及數據輸出進行裝載耗電量時,軟件應能實現如下功能:
(1)裝載前穩定后,軟件給出提示,告知已達到SS1或SS2或DF1穩定狀態;
(2)軟件應能記錄熱負荷放入時刻;
(3)裝入熱負荷后,應能再次判斷裝載后功率是否穩定;
(4)自動判斷裝載前后功率、溫度是否滿足裝載判穩條件;
(5)輸出結果。
裝載耗電量試驗判穩流程如圖7所示,裝載耗電量試驗軟件應能輸出表7的數據。

▲圖7 裝載耗電量試驗判穩流程

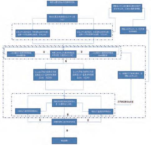
4.1.6 耗電量試驗整體要求
針對標準GB/T 8059-2016的測試軟件耗電量試驗項目除了可以滿足4.1.1~4.1.6的判穩要求外,整體上應能按照圖8的流程進行判穩和計算。

▲圖8 耗電量測試軟件判穩流程
上述測試僅針對一次測試結果的測試流程,而依據標準GB/T 8059-2016進行耗電量測試時,我們可能會用到線性插值法、三角形插值法,測試軟件應能具備插值計算功能,且能根據選定的測試次數進行16℃或32℃環境溫度下插值耗電量的計算,并最終對每個環境溫度下的耗電量加權,計算出年耗電量。
來源:《家電科技》2017年第10期